Behandlingen tilpasses den enkelte og justeres opp eller ned etter behov. Dette kalles ofte astmatrappen. Trappen viser hvordan man trinnvis øker behandlingen når astmaen er dårlig kontrollert, og trappes ned igjen når den er stabil.
To hovedtyper medisin
Astmamedisiner deles grovt inn i to grupper:
- Forebyggende (langtidsvirkende): Reduserer betennelsen i luftveiene og forebygger symptomer og anfall.
- Anfallsbehandling (korttidsvirkende): Virker raskt når du først får tung pust eller piping.
Forebyggende behandling
De fleste med astma trenger forebyggende medisiner for å holde betennelsen i sjakk. Det er viktig å fortsette med disse medisinene selv om du føler deg helt bra, fordi de virker best når de tas jevnlig over tid.
Mange bruker i dag såkalte kombinasjonspreparater, som inneholder to typer virkestoff:
- Kortison som demper betennelsen i luftveiene, slik at de blir mindre følsomme.
- Bronkodilator som utvider luftveiene og gjør det lettere å puste.
Kombinasjonen gjør behandlingen enklere og gir bedre kontroll enn å bruke medisinene hver for seg.
- Kortison/inhalasjonssteroider (ICS):
Dette er grunnbehandlingen ved astma. Steroidene demper betennelsen i luftveiene og gjør dem mindre følsomme. De virker lokalt i lungene og gir få bivirkninger når de brukes riktig.
Eksempler: budesonid, flutikason, beclometason. - Langtidsvirkende beta-2-agonister (LABA):
Utvider luftveiene og holder dem åpne over tid. Brukes sammen med inhalasjonssteroider.
Eksempler: formoterol, salmeterol, vilanterol. - Langtidsvirkende muskarinantagonister (LAMA):
Virker på en annen måte enn LABA og roer ned sammentrekningen av muskulaturen i luftveiene. Kan legges til hos personer med mer alvorlig eller vedvarende symptomer.
Eksempler: tiotropium, umeclidinium. - Leukotrienreseptorantagonister (LTRA):
Tablettbehandling som reduserer betennelse og allergisk reaksjon i luftveiene. Kan være nyttig ved samtidig allergi.
Eksempler: montelukast.
Anfallsbehandling
Korttidsvirkende beta-2-agonister (SABA)
Virker raskt ved akutt tung pust, ofte kalt «anfallsmedisin».
Eksempler: salbutamol (Ventoline), terbutalin (Bricanyl).
Brukes ved behov, men ikke for ofte. Hyppig behov for SABA (hver dag) betyr at astmaen er dårlig kontrollert og at grunnbehandlingen bør justeres.
Biologisk behandling
Biologisk behandling vurderes av spesialist, som regel på sykehus. Den brukes bare hos et lite antall pasienter med alvorlig astma som ikke blir bra av vanlig behandling. Disse pasientene har ofte en spesiell type betennelse i luftveiene (såkalt T2-høy astma), som de biologiske medisinene retter seg mot. Disse gis som sprøyter, vanligvis hver 2.–8. uke, og retter seg mot bestemte deler av betennelsesreaksjonen i kroppen.
Eksempler er medisiner som blokkerer IgE eller eosinofile signalstoffer (som omalizumab, mepolizumab, benralizumab, dupilumab).
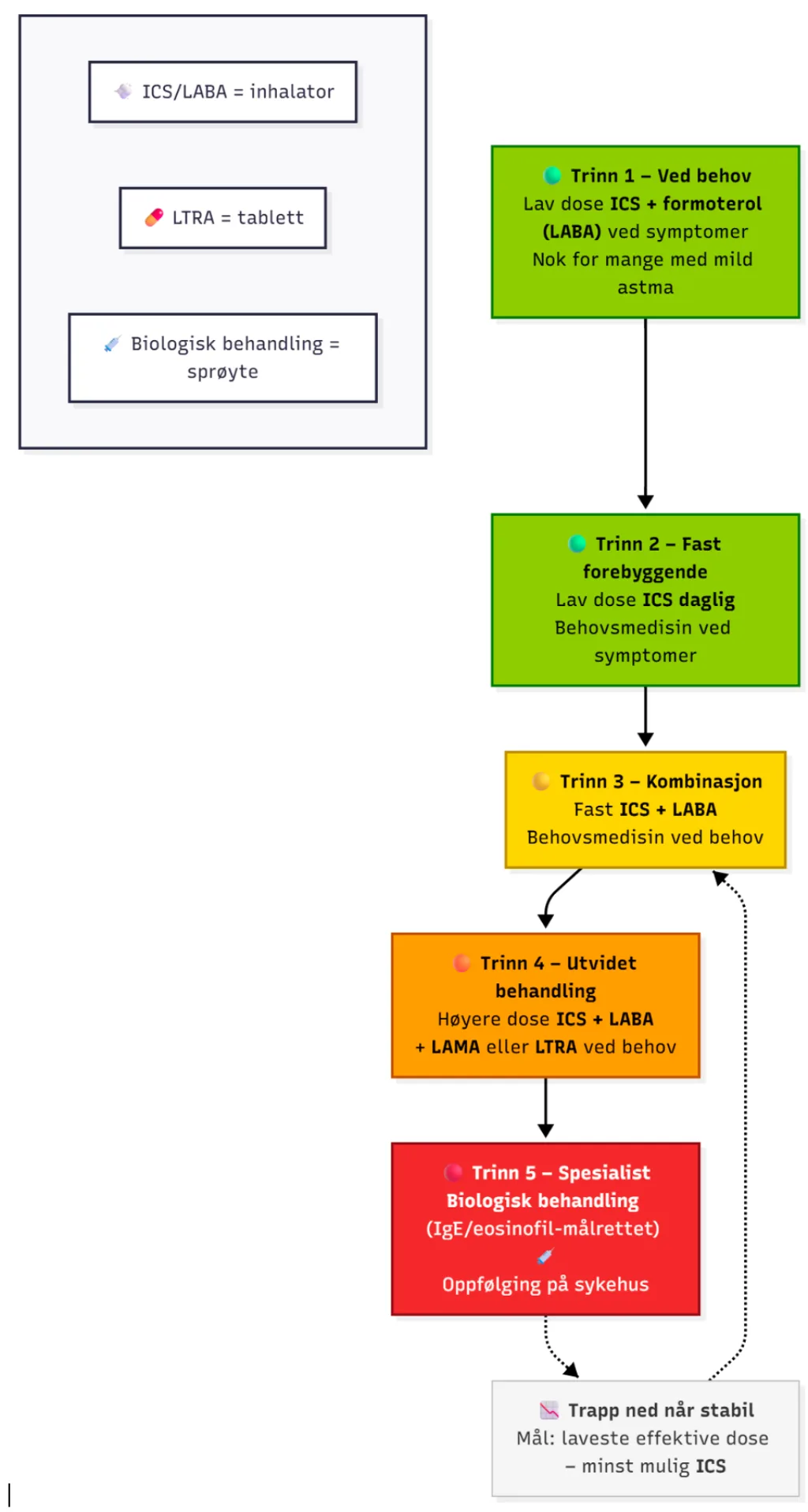
Astmatrappen (for voksne)
Trinn 1–2:
Inhalasjonssteroider (ICS) alene eller i lav dose sammen med formoterol (LABA) ved behov.
Trinn 3:
Fast kombinasjon av lav eller middels dose ICS + LABA daglig.
Trinn 4:
Høyere dose ICS + LABA, eventuelt tillegg av LAMA eller LTRA.
Trinn 5:
Biologisk behandling eller tablettkur med kortison i spesielle tilfeller.

God inhalasjonsteknikk og oppfølging
Effekten av medisinen avhenger av riktig bruk av inhalatoren. Legen, sykepleier eller farmasøyt kan vise deg hvordan du bruker den riktig. Felleskatalogen har gode instruksjonsvideoer for alle typer inhalatorer.
Regelmessig oppfølging er viktig for å justere doser, kontrollere lungefunksjon og forebygge forverringer.
Pulver eller spray - hva er best for deg?
Astmamedisiner finnes som pulverinhalatorer og sprayinhalatorer. Begge gir medisinen direkte ned i lungene, men de brukes litt forskjellig.
Pulverinhalator
Du puster kraftig inn for å trekke medisinen ned i lungene. Pulverinhalatorer er førstevalg for de fleste voksne: de er enkle å bruke, krever ingen trykking, og belaster miljøet langt mindre enn sprayinhalatorer.
Eksempler: Turbuhaler, Ellipta, Diskus.
Sprayinhalator
Medisinen sprøytes ut som en fin tåke idet du puster inn. Brukes hvis du har problemer med å puste kraftig inn, for eksempel hvis du er veldig tett i pusten, høy alder eller nedsatt styrke i pustemusklene.
Sprayinhalatorer inneholder drivgass, som er verre for klimaet enn pulverinhalatorer. For best effekt brukes de ofte sammen med et inhalasjonskammer (også kalt spacer, kolbe).
- Inhalasjonskammer
Et lite rør som festes til sprayinhalatoren. Det gjør det lettere å puste inn medisinen riktig og sørger for at mer av medisinen havner i lungene og mindre i munnen. Kammer anbefales spesielt for barn, eldre eller personer som har vansker med å koordinere pust og trykk.
Når bør behandlingen trappes opp eller ned?
Astmabehandling skal alltid være så enkel som mulig, men så omfattende som nødvendig. Målet er at du skal bruke lavest mulig dose av inhalasjonssteroider (ICS) som likevel holder symptomene borte og forebygger anfall.
Behandlingen bør justeres sammen med lege eller astmasykepleier:
🔼 Trapp opp dersom du:
- bruker anfallsmedisin oftere enn et par ganger i uken
- våkner om natten av tung pust
- merker at fysisk aktivitet blir vanskeligere
- har hatt en forverring eller legevaktbesøk for astma
🔽 Trapp ned dersom du:
- har vært stabil uten symptomer i flere måneder
- sjelden trenger anfallsmedisin
- har god lungefunksjon og kontrollert pust
Når astmaen er godt kontrollert, kan legen gradvis redusere dosen eller antall medisiner.
Målet er alltid best mulig pust med minst mulig medisin.
Individuell behandlingsplan
En individuell behandlingsplan hjelper deg og helsepersonellet til å holde oversikt over astmaen din. Den beskriver hvilke medisiner du bruker, når du skal ta dem, og hva du skal gjøre hvis symptomene endrer seg. Planen lages sammen med lege eller astmasykepleier og oppdateres jevnlig.
En god plan gjør det lettere å:
- kjenne igjen tidlige tegn på forverring
- vite når du skal øke eller redusere medisinen
- unngå unødige legebesøk og sykehusinnleggelser
- oppnå bedre kontroll i hverdagen
| Sone | Hvordan du har det | Hva du skal gjøre |
|---|---|---|
| 🟢 Grønn sone – god kontroll | Du puster lett, sover godt og bruker sjelden anfallsmedisin. | Fortsett med fast forebyggende medisin (inhalasjonssteroider, eventuelt kombinasjon). Hold deg fysisk aktiv. |
| 🟡 Gul sone – varselsymptomer | Du får mer hoste, piping eller tung pust. Du bruker hurtigvirkende oftere enn vanlig, eller våkner av astmasymptomer. | Øk forebyggende medisin etter avtale i behandlingsplanen. Følg med på symptomene og ta kontakt med lege hvis du ikke blir bedre i løpet av noen dager. |
| 🔴 Rød sone – forverring / anfall | Du har tydelig pustebesvær, klarer ikke snakke i hele setninger, eller anfallsmedisin hjelper lite. | Bruk anfallsmedisin som avtalt. Kontakt lege eller legevakt umiddelbart dersom du ikke raskt blir bedre. Ved alvorlig pustebesvær - ring 113. |
💡 Tips:
Ha planen lett tilgjengelig, for eksempel på mobilen, i en app, eller skrevet ut på kjøleskapet.
Oppdater den sammen med legen din minst én gang i året, eller når medisiner endres.